Interworking SIP Early Media
The device supports early media. Early media is when the media flow starts before the SIP call is established (i.e., before the 200 OK response). This occurs when the first SDP offer-answer transaction completes. The offer-answer options can be included in the following SIP messages:
|
■
|
Offer in first INVITE, answer on 180, and no or same answer in the 200 OK |
|
■
|
Offer in first INVITE, answer on 180, and a different answer in the 200 OK (not standard) |
|
■
|
INVITE without SDP, offer in 180, and answer in PRACK |
|
■
|
PRACK and UPDATE transactions can also be used for initiating subsequent offer-answer transactions before the INVITE 200 OK response. |
|
■
|
In a SIP dialog life time, media characteristics after originally determined by the first offer-answer transaction can be changed by using subsequent offer-answer transactions. These transactions may be carried either in UPDATE or re-INVITE transactions. The media handling is similar to the original offer-answer handling. If the offer is rejected by the remote party, no media changes occur (e.g., INVITE without SDP, then 200 OK and ACK, offer-answer within an offer-answer, and Hold re-INVITE with IP address of 0.0.0.0 - IP address is unchanged). |
The device supports various interworking modes for early media between SIP UAs (i.e., IP Groups):
|
■
|
Early Media Enabling: The device supports the interworking of early media between SIP UAs that support early media and those that do not support receipt of early media. Early media can arrive in provisional responses to an INVITE request. The device forwards the request of early media for IP Groups that support this capability; otherwise, the device terminates it. Provisional responses whose SDP are suppressed are changed to a SIP 180 response. This feature is also supported for delayed offers. This is configured using the IP Profile parameter, 'SBC Remote Early Media Support'. The device refers to the parameter also for features that require early media such as playing ringback tone. |
|
■
|
Early Media Response Type: The device supports the interworking of different SIP provisional response types between UAs for forwarding the early media to the caller. This can support all early media response types (default), SIP 180 only, or SIP 183 only, and is configured by the IP Profile parameter, 'SBC Remote Early Media Response Type'. |
|
■
|
Multiple 18x: The device supports the interworking of different support for multiple 18x responses (including 180 Ringing, 181 Call is Being Forwarded, 182 Call Queued, and 183 Session Progress) that are forwarded to the caller. The UA can be configured as supporting only receipt of the first 18x response (i.e., the device forwards only this response to the caller), or receipt of multiple 18x responses (default). This is configured by the IP Profile parameter, 'SBC Remote Multiple 18x Support'. |
|
■
|
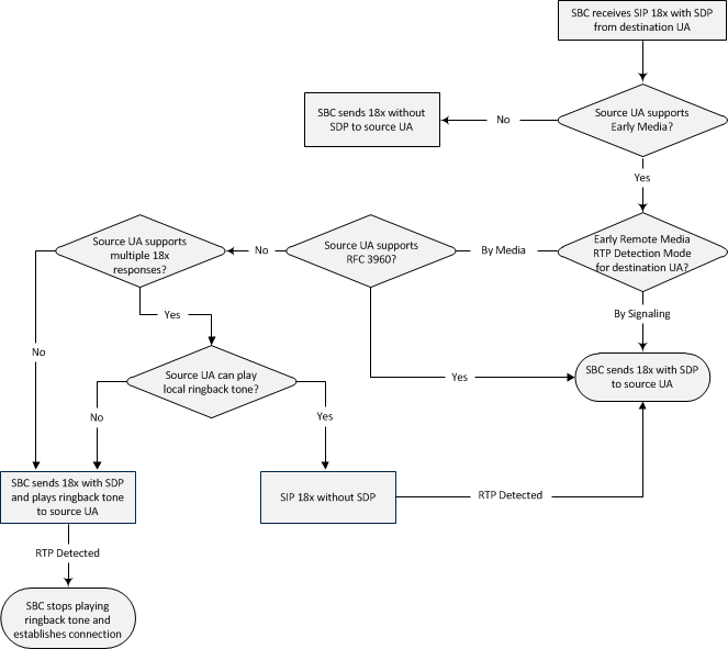
Early Media RTP: The device supports the interworking with remote clients that send 18x responses with early media and whose subsequent RTP is delayed, and with remote clients that do not support this and require RTP to immediately follow the 18x response. Some clients do not support 18x with early media, while others require 18x with early media (i.e., they cannot play ringback tone locally). These various interworking capabilities are configured by the IP Profile parameters, 'Remote Early Media RTP Detection Mode', 'SBC Remote Supports RFC 3960', and 'SBC Remote Can Play Ringback'. See the flowcharts below for the device's handling of such scenarios: |
SBC Early Media RTP - 18x without SDP
SBC Early Media RTP - 18x with SDP