Configuring the Device's LDAP Cache
The device can optionally store LDAP queries of LDAP Attributes for a searched key with an LDAP server and the responses (results) in its local cache. The cache is used for subsequent queries and/or in case of LDAP server failure. The benefits of this feature include the following:
| ■ | Improves routing decision performance by using local cache for subsequent LDAP queries |
| ■ | Reduces number of queries performed on an LDAP server and corresponding bandwidth consumption |
| ■ | Provides partial survivability in case of intermittent LDAP server failure (or network isolation) |
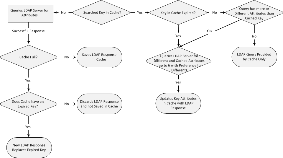
The handling of LDAP queries using the device's LDAP cache is shown in the flowchart below:
If an LDAP query is required for an Attribute of a key that is already cached with that same Attribute, instead of sending a query to the LDAP server, the device uses the cache. However, if an LDAP query is required for an Attribute that doesn't appear for the cached key, the device queries the LDAP server, and then saves the new Attribute (and response) in the cache for that key.
If the device queries the LDAP server for different Attributes for a cached key, the device also includes already cached Attributes of the key, while adhering to the maximum number of allowed saved Attributes (see note below), with preference to the different Attributes. In other words, if the cached key already contains the maximum Attributes and an LDAP query is required for a different Attribute, the device sends an LDAP query to the server for the different Attribute and for the five most recent Attributes already cached with the key. Upon the LDAP response, the new Attribute replaces the oldest cached Attribute while the values of the other Attributes are refreshed with the new response.
The following table shows an example of different scenarios of LDAP queries of a cached key whose cached Attributes include a, b , c, and d, where a is the oldest and d the most recent Attribute:
Example of LDAP Query for Cached Attributes
|
Attributes Requested in New LDAP Query for Cached Key |
Attributes Sent in LDAP Query to LDAP Server |
Attributes Saved in Cache after LDAP Response |
|---|---|---|
|
e |
e, a, b, c, d |
e, a, b, c, d |
|
e, f |
e, f, a, b, c, d |
e, f, a, b, c, d |
|
e, f, g, h,i |
e, f, g, h, i, d |
e, f, g, h,i, d |
|
e, f, g, h, i, j |
e, f, g, h, i, j |
e, f, g, h, i, j |
| ● | The LDAP Cache feature is applicable only to LDAP-based SIP queries (Control). |
| ● | The maximum LDAP cache size is |
| ● | The device can save up to six LDAP Attributes in the cache per searched LDAP key. |
| ● | The device also saves in the cache queried Attributes that do not have any values in the LDAP server. |
The following procedure describes how to configure the device's LDAP cache through the Web interface. For a full description of the cache parameters, see LDAP Parameters.
| ➢ | To enable and configure the LDAP cache: |
| 1. | Open the LDAP Settings page (Setup menu > IP Network tab > AAA Servers folder > LDAP Settings). |
| 2. | From the 'LDAP Cache Service' drop-down list, select Enable to enable LDAP cache. |
| 3. | In the 'LDAP Cache Entry Timeout' field, enter the duration (in minutes) for which an entry in the LDAP cache is valid. |
| 4. | In the 'LDAP Cache Entry Removal Timeout' field, enter the duration (in hours) after which the device removes the LDAP entry from the cache. |
| 5. | Click Apply, and then restart the device with a save-to-flash for your settings to take effect. |